您当前的位置:首页 » 苍溪县人民政府办公室关于印发20... » 详情
苍溪县人民政府办公室关于印发2022年苍溪县政务公开重点任务分解表的通知
索 引 号 687902632/2022-01274 发布机构 苍溪县人民政府办公室 成文日期 2022-07-05
发布时间 2022-07-19 发文字号 公文种类 其他
有 效 性 有效
时间:2022-07-19 来源:苍溪县人民政府办公室 打印 关闭本页

苍溪县人民政府办公室 关于印发苍溪县2022年政务公开重点工作安排的通知

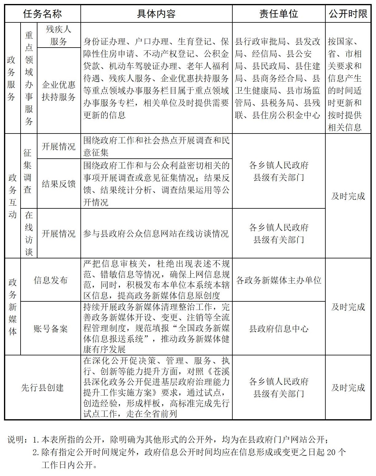
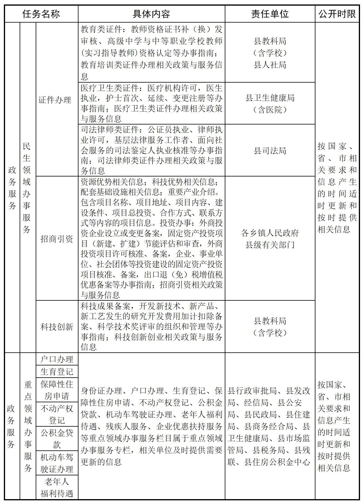
图解:苍溪县2022年政务公开重点工作安排


苍溪县人民政府办公室

关于印发2022年苍溪县政务公开重点任务分解表的通知


各乡镇人民政府,县级有关部门:

为不断深化重点领域信息公开,做实政府信息资源管理,夯实基层政务公开,健全政务新媒体管理,全面提升全县政务公开工作水平,根据《国务院办公厅关于印发2022年政务公开工作要点的通知》要求,现将《2022年苍溪县政务公开重点任务分解表》印发给你们,请结合本单位职能职责,认真抓好落实。



苍溪县人民政府办公室

2022年7月5日






信息公开选项:主动公开

扫一扫在手机打开当前页
收藏本站| 设为首页| 网站地图 | 帮助说明| 联系我们
主办单位:苍溪县人民政府办公室   
政府网站标识码5108240001 蜀ICP备11026878号-2 川公网备51082402000042号