中国政府网
|
四川省人民政府
|
广元市人民政府
繁体
无障碍浏览
机器人问答
政务新媒体矩阵
网站支持IPv6
热门搜索:
社保
婚姻
公积金
十四五
【高级搜索】
首页
印象苍溪
“十四五”发展规划
“十三五”发展成就
“十二五”发展成就
县情概况
历史沿革
文化名人
地方特产
领导之窗
县 长
任云
副县长
何兴旺
谭小益
徐锋
宁国
杨晓林
母建容
周胜华
范文彦
车源
政府常务会议
|
新闻发布会
|
县长活动
|
政府机构
县政府工作部门
县政府派出机构
县政府直属事业单位
乡镇人民政府
其他
政务公开
政务服务
个人服务
法人服务
权力清单
责任清单
负面清单
公共服务清单
跑腿次数清单
公共数据开放
办事统计
政务互动
机器人问答
书记信箱
县长信箱
在线访谈
在线调查
在线征集
结果反馈
人大建议政协提案
网上留言
回应关切
政民互动常见问题知识库
您当前的位置:
首页
» 图文解读丨关于调整防汛抗旱工作... » 详情
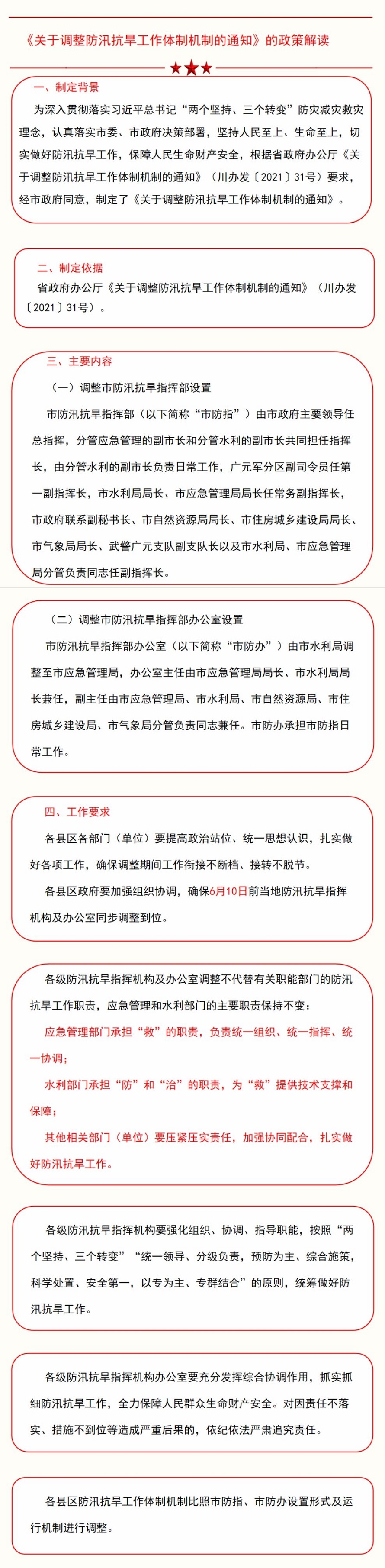
图文解读丨关于调整防汛抗旱工作体制机制的通知
索 引 号
687902632/2021-0993
发布机构
广元市政府网
成文日期
2021-07-01
发布时间
2021-07-01
发文字号
公文种类
其他
有 效 性
有效
时间:2021-07-01
来源:广元市政府网
【
大
中
小
】
打印
关闭本页
文件:
广元市人民政府办公室 关于调整防汛抗旱工作体制机制的通知
扫一扫在手机打开当前页
中国政府网
四川省人民政府网站
广元市人民政府网站
广元各县区网站
苍溪县
旺苍县
青川县
剑阁县
利州区
昭化区
朝天区
收藏本站
|
设为首页
|
网站地图
|
帮助说明
|
联系我们
主办单位:苍溪县人民政府办公室
政府网站标识码5108240001
蜀ICP备11026878号-2
川公网备51082402000042号