| 索 引 号 | 687902632/2021-02260 | 发布机构 | 广元市政府网 | 成文日期 | 2021-12-07 |
| 发布时间 | 2021-12-07 | 发文字号 | 广发改〔2021〕505号 | 公文种类 | 其他 |
| 有 效 性 | 有效 |
广发改〔2021〕505号
广元市发展和改革委员会
关于印发《广元市行政审批中介服务机构管理考评暂行办法》的通知
市级相关部门:
为加强对行政审批中介服务机构的管理,促进行政审批中介服务市场的健康有序发展,进一步提升行政审批服务效能,现将《广元市行政审批中介服务机构管理考评暂行办法》印发给你们。请遵照执行。
附件:1.广元市行政审批中介服务机构管理考评暂行办法
2. 广元市行政审批中介服务机构考核评分标准
3.业主单位对中介服务机构测评表
4.行业监管部门对中介服务机构考评总表
广元市发展和改革委员会
2021年11月19日
附件1
广元市行政审批中介服务机构管理考评暂行办法
第一章 总则
第一条 为加强对行政审批中介服务机构的管理,促进行政审批中介服务市场的健康有序发展,进一步提升行政审批服务效能,制定本考评办法。
第二条 管理考评以“客观、公正、适用”为原则,按“定量与定性”相结合的方式,通过行业监管部门考核、业主单位评价相结合的方式进行考评,实现对中介服务机构执业行为的动态监管。
第三条 中介服务机构开展业务经营活动,应当遵守法律、法规、规章的规定,遵守职业道德,遵循自愿、公平、诚实信用的原则。
第二章 适用范围
第四条 本办法适用于为市级行政审批事项办理提供服务的中介服务机构的管理考评。
第三章 管理考评内容
第五条 管理考评重点围绕中介服务机构的服务成果质量、服务效能、服务收费、合法经营等内容进行考核评价。
第四章 考评实施
第六条 考核评价工作由各行业监管部门组织实施。在中介服务成果审核合格后,各行业监管部门组织考评,考评结果通过行政审批服务平台推送至市政务服务和公共资源交易中心。
第七条 考核评价工作采取行业监管部门考核和业主单位评价相结合的方式进行,考评按百分制计算,行业监管部门考核占70分,业主单位评价占30分。具体评分标准见附件1。
第八条 业主单位对中介服务机构的评价,采取“一事一评”的方式实施,中介事项的服务成果审核合格后,业主单位对中介服务机构进行评价,填写满意度测评表(附件2),评价结果报送至相关行业监管部门。
第九条 各行业监管部门对中介服务机构的考核,实行“一事一考”的考核办法,中介事项的服务成果审核合格后,行业监管部门对该事项完成质效进行考核打分,填写考评总表(附件3)完成考核。
第十条 各行业监管部门要围绕中介服务机构服务成果质量、服务收费、服务时限、合法经营等考核标准,针对不同中介服务事项分类细化评分细则,客观公正评分。
第五章 考评结果公示
第十一条 市政务服务和公共资源交易中心将各行业监管部门推送的中介服务机构考评得分和信用管理部门推送的中介服务机构执业信用信息,通过市政务服务和公共资源交易中心门户网站对外公示,接受社会监督,方便业主单位择优选择中介服务机构。
第六章 异常执业行为惩戒
第十二条 在日常管理、考核中发现中介服务机构有下列执业行为之一的,列入异常执业名单并公示。列入异常执业名单的中介服务机构一年内不得参与市本级的政府投资项目审批相关中介经营活动。
(一)弄虚作假骗取经营资格被查实的;
(二)超出经营范围开展经营活动被查实的;
(三)违规收费被行政机关处罚的;
(四)出具的结论或报告违反行业强制性规范、标准、规程的;
(五)泄露委托人商业秘密被起诉并查实的;
(六)提供虚假信息、资料,出具虚假结论和报告的;
(七)在执业过程中有商业贿赂行为被举报查实及被追究法律责任的;
(八)因中介服务机构原因引起责任事故的;
(九)存在其他违法违规经营行为被依法查处的。
第七章 信用监管
第十三条 中介机构各行业主管部门要结合行业特点制定本行业中介机构信用评价指标体系和评价办法。
第十四条 加强区域信用建设合作,联合开展守信激励和失信惩戒。加强信用分级分类监管,中介机构各行业主管部门充分运用信用评价结果,对守信主体减少抽查频次、开展联合激励,对失信主体加大抽查频次、开展失信惩戒。各行业主管部门及时将中介机构评价结果推送至广元市公共信用信息平台,实现信用信息共享共用。
第十五条 加强“互联网+监管”,中介机构违法线索互联、处理结果信息互通。各行业主管部门将相关线索、处理结果推送给市委网信办,由市委网信办负责按相关规定进行处理。
第八章 附则
第十六条 本办法自发布之日起施行。
附件2
广元市行政审批中介服务机构考核评分标准
一、行业监管部门考核
考核基准分70分,具体按以下内容进行考核打分:
(一)成果质量(30分)
各中介服务机构出具的相关服务成果合格,没有因服务质量问题影响项目的审批。
(二)服务收费(10分)
对实行政府定价、政府指导价的中介服务收费,执行国家、省、市规定的收费标准及政策;对实行市场调节价的中介服务收费,合理确定收费标准。所有收费标准均在合同协议中明确,严禁在合同协议之外擅自增设收费项目或“搭车”收费。
(三)服务时限(10分)
按照合同约定时限完成服务,没有因超期服务影响项目审批时效。
(四)合法经营(20分)
中介服务机构遵守行业规范和职业道德,严格按照有关法律法规、标准,技术导则、技术规范等从事相关工作。证(照)齐全并公示、在资质范围内从事经营活动。
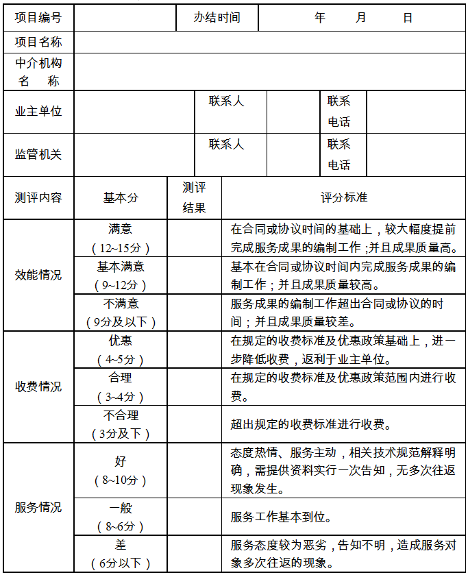
二、业主单位评价
评价基准分30分,具体按以下内容进行测评打分:
(一)效能情况(15分)
以服务合同约定的时间为依据,在与业主单位签订的合同时间内完成服务,服务质量符合业主单位要求。未能在合同约定期限内完成中介活动且服务成果经多次修改的,每超期一天或每次修改的扣1分,最多扣6分,如因服务超期导致审批延期给业主单位造成损失的,每件扣10分。
(二)收费情况(5分)
能执行国家、省、市规定的收费标准及政策,市场价格制定合理。适当降低收费,优惠业主单位。擅自增设收费项目或“搭车”收费,每次扣5分。
(三)服务情况(10分)
中介服务机构能热情、主动服务,一次告知相关要求,避免业主单位多次往返。未落实一次告知,提出多次不同要求的,每次扣1分,5次以上不得分。
具体测评指标和分值如下:效能,满意(12~15分),基本满意(9~12分),不满意(9分及以下);收费,优惠(4~5分),合理(3~4分),不合理(3分及以下);服务,好(8~10分),一般(6~8分),差(6分及以下)。
附件3
业主单位对中介服务机构测评表

附件4
行业监管部门对中介服务机构考评总表