中国政府网
|
四川省人民政府
|
广元市人民政府
繁体
无障碍浏览
机器人问答
政务新媒体矩阵
网站支持IPv6
热门搜索:
社保
婚姻
公积金
十四五
【高级搜索】
首页
印象苍溪
“十四五”发展规划
“十三五”发展成就
“十二五”发展成就
县情概况
历史沿革
文化名人
地方特产
领导之窗
县 长
任云
副县长
何兴旺
谭小益
徐锋
罗秋实
钱程
宁国
杨晓林
母建容
周胜华
车源
政府常务会议
|
新闻发布会
|
县长活动
|
政府机构
县政府工作部门
县政府派出机构
县政府直属事业单位
乡镇人民政府
其他
政务公开
政务服务
个人服务
法人服务
权力清单
责任清单
负面清单
公共服务清单
跑腿次数清单
公共数据开放
办事统计
政务互动
机器人问答
书记信箱
县长信箱
在线访谈
在线调查
在线征集
结果反馈
人大建议政协提案
网上留言
回应关切
政民互动常见问题知识库
您当前的位置:
首页
» 图解:四川省人民政府办公厅关于... » 详情
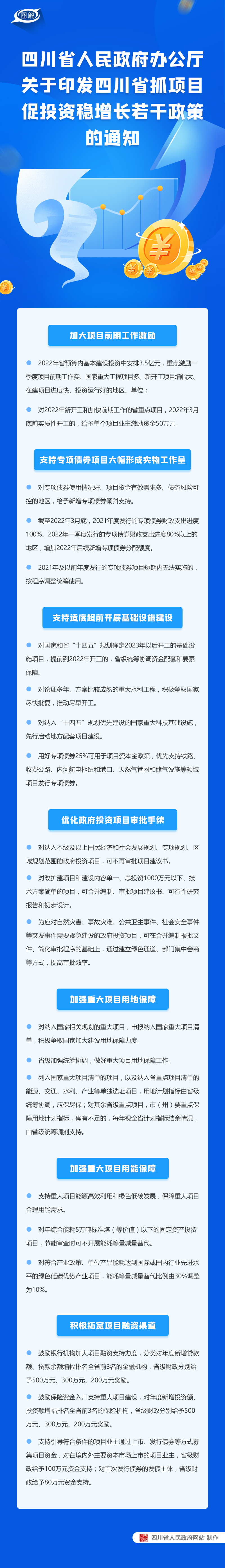
图解:四川省人民政府办公厅关于印发四川省抓项目促投资稳增长若干政策的通知
索 引 号
687902632/2022-0515
发布机构
四川省人民政府网
成文日期
2022-04-01
发布时间
2022-04-01
发文字号
公文种类
其他
有 效 性
有效
时间:2022-04-01
来源:四川省人民政府网
【
大
中
小
】
打印
关闭本页
文件:
四
川省人民政府办公厅 关于印发四川省抓项目促投资稳增长若干政策的通知
扫一扫在手机打开当前页
中国政府网
四川省人民政府网站
广元市人民政府网站
广元各县区网站
苍溪县
旺苍县
青川县
剑阁县
利州区
昭化区
朝天区
收藏本站
|
设为首页
|
网站地图
|
帮助说明
|
联系我们
主办单位:苍溪县人民政府办公室
政府网站标识码5108240001
蜀ICP备11026878号-2
川公网备51082402000042号