政府信息公开

关于车辆购置税征收管理有关事项,税务总局请您提意见~

发布机构: 发布时间: 2019-06-04 字体: [ ]

为落实2018年12月29日全国人大常务委员会审议通过的《中华人民共和国车辆购置税法》,我局起草了《国家税务总局关于车辆购置税征收管理有关事项的公告(征求意见稿)》,现向社会公开征求意见。公众可以在2019年5月31日前,通过以下途径和方式提出意见:

1.通过国家税务总局网站(网址是:http://www.chinatax.gov.cn)首页的意见征集系统提出意见。

2.通过信函方式将意见寄至:北京市海淀区羊坊店西路5号国家税务总局货物和劳务税司(邮政编码100038),并在信封上注明“车辆购置税征收管理有关事项的公告征求意见”字样。

国家税务总局

2019年5月22日

国家税务总局关于车辆购置税征收管理有关事项的公告(征求意见稿)

为落实《中华人民共和国车辆购置税法》(以下简称《车购税法》),规范车辆购置税征收管理,现就有关事项公告如下:

一、车辆购置税实行一车一申报制度。

二、《车购税法》第六条第四项所称的购置应税车辆时相关凭证,是指原车辆所有人购置或者以其他方式取得应税车辆时载明价格的凭证。无法提供相关凭证的,参照同类应税车辆市场平均交易价格确定其计税价格。无同类应税车辆市场平均交易价格的,由税务机关依据《中华人民共和国税收征收管理法》(以下简称《税收征管法》)及其实施细则核定其应纳税额。

原车辆所有人为车辆生产或者销售企业,未开具机动车销售统一发票的,按照车辆生产或者销售同类应税车辆的销售价格确定应税车辆的计税价格。无同类应税车辆销售价格以及同类应税车辆无销售价格的,按照组成计税价格确定应税车辆的计税价格。

三、购置应税车辆的纳税人,应当到下列地点申报纳税:

(一)需要办理车辆登记的,向车辆登记地的主管税务机关申报纳税;

(二)不需要办理车辆登记的,单位纳税人向其机构所在地主管税务机关申报纳税,个人纳税人向其户籍所在地或者经常居住地的主管税务机关申报纳税。

四、《车购税法》第十二条所称纳税义务发生时间,按照下列情形确定:

(一)购买自用应税车辆的为购买之日,即车辆相关价格凭证的开具日期;

(二)进口自用应税车辆的为进口之日,即《海关进口增值税专用缴款书》或者其他有效凭证的开具日期;

(三)自产、受赠、获奖或者以其他方式取得并自用应税车辆的为取得之日,即合同、法律文书或者其他有效凭证的生效或者开具日期。

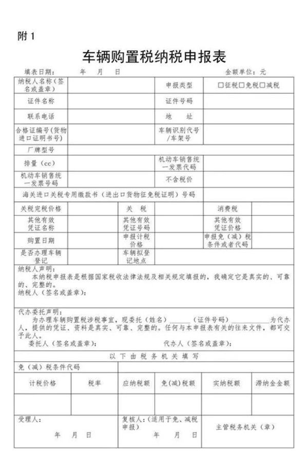
五、纳税人办理纳税申报时应当如实填报《车辆购置税纳税申报表》(附件一,以下简称《纳税申报表》),同时提供车辆合格证明和车辆相关价格凭证。

六、纳税人在办理车辆购置税免税、减税时,除按本公告第五条规定提供资料外,还应当根据不同的免减税项目,分别提供以下资料的原件或者复印件:

(一)外国驻华使馆、领事馆和国际组织驻华机构及其有关人员自用车辆,提供机构证明和外交部门出具的身份证明。

(二)城市公交企业购置的公共汽电车辆,提供所在地县级以上(含县级)交通运输主管部门出具的公共汽电车辆认定表。

(三)悬挂应急救援专用号牌的国家综合性消防救援车辆,提供中华人民共和国应急管理部批准的相关文件。

(四)回国服务的在外留学人员购买的自用国产小汽车,提供海关核发的《中华人民共和国海关回国人员购买国产汽车准购单》。

(五)长期来华定居专家进口自用小汽车,提供国家外国专家局或者其授权单位核发的专家证或者A类和B类《外国人工作许可证》。

七、免税、减税车辆因转让、改变用途等原因不再属于免税、减税范围的,纳税人在办理纳税申报时,应当如实填报《纳税申报表》。发生二手车交易行为的,提供二手车销售统一发票;属于其他情形的,按照相关规定提供申报材料。

八、已经缴纳车辆购置税的,纳税人向原征收机关申请退税时,应当如实填报《车辆购置税退税申请表》(附件二,以下简称《退税申请表》),除提供纳税人身份证明外,还应当按照下列情况分别提供以下资料:

(一)车辆退回生产企业或者销售企业的,提供生产企业或者销售企业开具的退车证明和退车发票。

(二)其他依据法律法规规定应当退税的,根据具体情形提供相关资料。

九、纳税人应如实申报应税车辆的计税价格。

纳税人没有编造虚假计税依据的,税务机关按照其申报的计税价格征收税款;纳税人编造虚假计税依据的,税务机关依照《税收征管法》及其实施细则的相关规定处理。

十、税务机关追缴税款时,纳税人无法按照规定提供申报资料的,可以依据司法、审计、财政等有关机关的文书,为其办理补税手续。

十一、本公告要求纳税人提供的资料,税务机关能够通过政府信息共享等手段获取相关资料信息的,纳税人不再提交。

十二、本公告所称的纳税人身份证明:单位纳税人为《统一社会信用代码证书》或者营业执照或者其他有效机构证明,个人纳税人为居民身份证或者居民户口簿或者入境的身份证件。

本公告所称车辆合格证明为整车出厂合格证或者车辆电子信息单。

本公告所称车辆相关价格凭证,境内购置车辆为机动车销售统一发票或者其他有效凭证,进口自用车辆为《海关进口关税专用缴款书》或者海关进出口货物征免税证明。属于应征消费税车辆的还包括《海关进口消费税专用缴款书》。

十三、税务机关应当在税款足额入库或者办理免税手续后,将应税车辆完税或者免税电子信息,及时传送给公安机关交通管理部门。

上款所指税款足额入库的情形包括:纳税人到银行办理车辆购置税税款缴纳(转账或者现金)由银行将税款缴入国库的,国库已传回《税收缴款书(银行经收专用)》联次;纳税人通过横向联网电子缴税系统等电子方式缴纳税款的,税款划缴已成功;纳税人在办税服务厅以现金方式缴纳税款的,主管税务机关已收取税款。

十四、纳税人名称、车辆厂牌型号、发动机号、车辆识别号、证件号码等应税车辆完税或者免税电子信息与原申报资料不一致的,纳税人可以到税务机关办理完税或者免税电子信息更正,但是不包括以下情形:

(一)车辆识别代号(车架号)和发动机号同时与原申报资料不一致。

(二)完税或者免税信息更正影响到车辆购置税税款。

(三)纳税人名称和证件号码同时与原申报资料不一致。

税务机关核实后,办理更正手续,重新生成应税车辆完税或者免税电子信息,并及时传送给公安机关交通管理部门。

十五、税务机关可以利用车辆市场平均交易价格、车辆发票信息、车辆共享信息等数据,构建车辆购置税风险防控体系,加强车辆购置税风险防控管理。

十六、税务机关可以因地制宜,积极推行车辆所涉及税种的联动集成管理。

十七、纳税人在2019年6月30日(含)以前购置的设有固定装置的非运输车辆,在2019年8月31日(含)前,可以依据《设有固定装置的非运输车辆免税图册》(以下简称《免税图册》),向税务机关申请办理免税手续。自2019年9月1日起《免税图册》停止执行。

十八、本公告涉及的《纳税申报表》《退税申请表》的样式由国家税务总局统一规定。国家税务总局各省、自治区、直辖市和计划单列市税务局自行印制,纳税人也可以在税务机关网站下载、提交。

十九、本公告自2019年7月1日起施行。《车辆购置税全文废止和部分条款废止的文件目录》(见附件三)所列文件条款同时废止。

《车辆购置税纳税申报表》填表说明

1.本表由车辆购置税纳税人在办理纳(免、减)税申报时填写(打印),由纳税人签章确认。

2.“纳税人名称”栏,填写办理申报时提供的纳税人证件上注明的名称。

3.“证件名称”栏,单位纳税人填写《统一社会信用代码证书》或者《营业执照》或者其他有效机构证明;个人纳税人填写《居民身份证》或者其他身份证明名称。

4.“证件号码”栏,填写“证件名称”栏填写的证件的号码。

5.“合格证编号(货物进口证明书号)”“车辆识别代号/车架号”“厂牌型号”“排量(cc)”栏,分别按照车辆合格证或者《中华人民共和国海关货物进口证明书》或者《中华人民共和国海关监管车辆进(出)境领(销)牌照通知书》或者《没收走私汽车、摩托车证明书》中对应的编号、车辆识别代号/车架号、车辆品牌和车辆型号、排量填写。

6.“机动车销售统一发票代码”“机动车销售统一发票号码”“不含税价”栏,分别按照机动车销售统一发票相应项目填写。

7.下列栏次由进口自用车辆的纳税人填写:

(1)“海关进口关税专用缴款书(进出口货物征免税证明)号码”栏,填写《海关进口关税专用缴款书》中注明的号码;免征关税应税车辆填写《进出口货物征免税证明》中注明的编号。

(2)“关税完税价格”栏,通过《海关进口关税专用缴款书》《海关进口消费税专用缴款书》《海关进口增值税专用缴款书》或者其他资料进行采集,顺序如下:

①《海关进口关税专用缴款书》中注明的关税完税价格;

② 在免关税的情况下,通过《海关进口消费税专用缴款书》中注明的完税价格和消费税税额计算关税完税价格;

③ 在免关税和免或者不征消费税的情况下,采用《海关进口增值税专用缴款书》中注明的完税价格;

④ 在关税、消费税和增值税均免征或者不征的情况下,通过其他资料采集关税完税价格。

(3)“关税”栏,填写《海关进口关税专用缴款书》中注明的关税税额。

(4)“消费税”栏,填写《海关进口消费税专用缴款书》中注明的消费税税额。

8.“其它有效凭证名称”“其它有效凭证号码”“其它有效凭证价格”栏由未取得机动车销售统一发票且非进口自用的纳税人按取得的相应证明资料内容填写。

9.“购置日期”栏,填写机动车销售统一发票或者海关进口关税专用缴款书(进出口货物征免税证明)或者其他有效凭证的开具或者生效日期。

10.“申报计税价格”栏,分别按照下列要求填写:

(1)境内购置车辆,按照车辆相关凭证的不含税价填写;

(2)进口自用车辆,按计税价格填写,计税价格=关税完税价格+关税+消费税;

11.“申报免(减)税条件或者代码”栏,分别按照下列情形填写文字或者代码:

A.外国驻华使馆、领事馆和国际组织驻华机构及其有关人员自用的车辆,免税;

B.中国人民解放军和中国人民武装警察部队列入装备订货计划的车辆,免税;

C.悬挂应急救援专用号牌的国家综合性消防救援车辆,免税;

D.设有固定装置的非运输专用作业车辆,免税;

E.城市公交企业购置的公共汽电车辆,免税;

F.国务院规定予以免税或者减税的其他情形的,按照规定免税或者减税。

12.“是否办理车辆登记”栏,如填写“是”,则“车辆拟登记地点”栏应填写具体县(市、区)。

13.本表一式二份(一车一表),一份由纳税人留存,一份由主管税务机关留存。

《车辆购置税退税申请表》填表说明

1.本表由车辆购置税纳税人在办理退税申请时填写(打印),由纳税人签章确认。

2.“纳税人名称”栏,填写办理退税申报时提供的纳税人证件上注明的名称。

3.“证件名称”栏,单位纳税人填写《统一社会信用代码证书》或者《营业执照》或者其他有效机构证明;个人纳税人填写《居民身份证》或者其他身份证明名称。

4.“证件号码”栏,填写“证件名称”栏填写的证件的号码。

5.“开户银行”“账号”“户名”栏,填写纳税人用来接收国库退税税款的开户银行、账号及开户名称。

6.“车辆识别代号/车架号”栏,按车辆合格证或者《中华人民共和国海关货物进口证明书》或者《中华人民共和国海关监管车辆进(出)境领(销)牌照通知书》或者《没收走私汽车、摩托车证明书》中对应的车辆识别代号(车架号)填写。

7.“已缴纳车辆购置税税款”栏,填写主管税务机关开具的车辆购置税缴税凭证上注明的缴税金额。

8.“购置日期”栏,填写机动车销售统一发票(或者有效凭证)上注明的开票日期。

9.“申请退税额”栏,填写纳税人向税务机关申请的退税金额。

10.“退税原因代码”栏,按表中右侧对应原因选择相应的字母填写。

11.本表(一车一表)一式三份,一份由纳税人留存;一份由国库留存;一份由主管税务机关留存。

关于《国家税务总局关于车辆购置税征收管理有关事项的公告(征求意见稿)》起草说明

一、《国家税务总局关于车辆购置税征收管理有关事项的公告(征求意见稿)》的起草背景

为落实2018年12月29日全国人大常务委员会通过的《中华人民共和国车辆购置税法》(以下简称《车购税法》),起草了《国家税务总局关于车辆购置税征收管理有关事项的公告(征求意见稿)》(以下简称《公告》)。

二、《公告》的起草思路

进一步细化、明确《车购税法》的相关规定,保证《车购税法》顺利实施;提炼行之有效的管理经验,为税务部门制定相关的车辆购置税征收管理性文件提供基础依据。

三、《公告》的主要内容

(一)基本内容

《公告》共十九条。明确了车购税“一车一申报”制度,纳税义务发生时间,申报地点,申报纳税、退税申报所附资料,计税价格核定,完税信息更正,过渡期安排等。

(二)全面落实“放管服”的改革

1.尊重纳税人利益。借助《车购税法》取消最低计税价格的契机,全面废止了有关最低计税价格的规定。

2.尊重市场经济。《公告》取消了对价格明显偏低的“正当理由”的界定,尊重了市场经济当中发生的“正当理由”。

3.便利纳税人办税。借助《车购税法》取消纸质证明的契机,全面废止了有关纸质完税证明的规定。公安机关和税务机关之间实现电子传输完税信息,减少认证手续,大大方便征纳双方。

4.减轻纳税人负担。一是取消了《设有固定装置的非运输车辆免税图册》管理制度,企业不再提交设有固定装置的非运输车辆的图片等资料信息。二是取消了免税车辆发生转让,但仍属于免税范围的,受让方应当自购买或取得车辆之日起60日内到主管税务机关重新申报免税方面的规定。

5.取消部分办税资料。一是取消各类申报资料36份;二是明确税务机关能够通过政府信息共享获取相关资料信息的,纳税人不再提供资料原件或复印件。

(三)构建车辆购置税管理新格局

《公告》提炼了车购税风险防控管理、车辆税收一体化管理经验。

收藏本站| 设为首页| 网站地图 | 帮助说明| 联系我们
主办单位:苍溪县人民政府办公室
政府网站标识码5108240001 蜀ICP备11026878号-2 川公网备51082402000042号